Design PCBs with AI

What do you want to build today?

PCBs

550

Builders

642

Projects

421

Components

Partnered with your favorite manufacturers

PCBWay NextPCB OSH Park JLCPCB Seeed Studio Lion Circuits

The first AI intern for PCBs.

Introducing a new way to work: Give Flux a job and it plans, explains, and executes workflows inside a full browser-based eCAD you can edit anytime.

Flux on Macbook

AI help from idea to PCB

Work with Nexa like an engineering intern—automating the grunt work, learning your standards, explaining its decisions, and checking in for feedback at key moments.

Plan 01 Plan

Plan

Describe what you want to build. Nexa understands your requirements and maps out a detailed plan for your approval.

Schematic 02 Schematic

Schematic

Flux generates conducts research, generates BoMs and schematics while checking in at key points to get your feedback and direction.

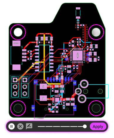
Layout 03 Layout

Layout

AI places parts and routes your design with awareness of your constraints — delivering layouts you can edit and continue to optimize.

Manufacture 04 Manufacture

Manufacture

Outputs are ready for fab, with sourcing-aware parts suggestions to reduce cost and avoid supply risks.